Toggle navigation
首页
新闻资讯
服务项目
保函查验
理赔服务
关于我们
联系我们
全国客服热线:4001-855-866(服务时间:工作日8:30-20:30)
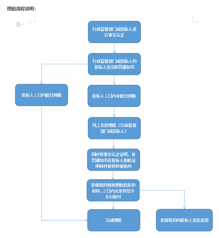
理赔服务
理赔电话:0591-23176595
联系地址:福建省福州市平潭综
合实验区岚城乡中湖村土地后5层
保函编号:
真实姓名:
电话号码:
公司名称:
理赔原因:
理赔文件:
点击上传文档。
项目名称:
招标编号:
招标人:
投标人:
担保公司:
项目金额(万元):
出函时间:
中亿合信(福建)融资担保有限公司
扫描预约
微信用户扫描后点击右上角 选择“在浏览器中打开”进行预约
关闭